Новости ЕСИМО
![]()
| Новости ЕСИМО Электронное периодическое издание Newsletter вып.6. 2001 г. |
Свидетельство о регистрации Эл. N 77-2093 от 17 ноября 1999 г. |
| Содержание |
| Статьи
М.З. Шаймарданов, Н.Н. Михайлов. Ю.Н. Жуков, Е.В. Федорова. А.А. Воронцов, Ю.Н. Жуков, Е.В. Федорова. А.А. Воронцов, С.А. Олейников, В.А. Плотников. А.А. Воронцов, Ю.Н. Жуков, Е.В. Федорова. Результаты приемки — сдачи проектов ЕСИМО за 2000 г. Информация о заседании Межведомственного научно-технического совета по подпрограмме 10 «Создание единой системы информации об обстановке в Мировом океане» ФЦП «Мировой океан» (30 января 2001 г., г. Москва, Росгидромет) |
Публикации
Отечественные Ю.Б.Константинов, К.И.Грачев. Высокоширотные воздушные экспедиции «Север» (1937, 1941- 1993 гг.) Интересные книги в области информатизации Бюллетень информационных ресурсов Государственного банка цифровой геологической информации, Вып.4. (по состоянию информационных ресурсов на 01.12.99 г.) Third World Water Forum |
М.З. Шаймарданов, Н.Н. Михайлов (ВНИИГМИ-МЦД)
О ВЫПОЛНЕНИИ ПРОЕКТОВ НИОКР ПОДПРОГРАММЫ 10 ЕСИМО ФЦП «МИРОВОЙ ОКЕАН» ЗА 2001 Г. И ПЛАНЕ РАБОТ НА 2001 г.
В подпрограмме ЕСИМО в 2000 году участвовало 39 организаций 9 ведомств (Росгидромет, Минобороны России, Госкомрыболовство, МПР России, ФАПСИ, Минобразования, РАН, Госстандарт, Минэкономики, Минтранс), см. таблицу.
| Год | Росгидромет | Другие ведомства | ||||
| Всего организаций- участников | Кол-во проектов (головные исполнители) | Объем финанси- рования (%) | Всего Организаций- участников | Кол-во проектов (головные исполнители) | Объем финанси- рования (%) | |
| 1999 | 19 | 37 | 64 | 18 | 14 | 36 |
| 2000 | 22 | 44 | 68 | 17 | 14 | 32 |
Работа выполнялась в рамках 58 проектов НИОКР, распределенных по 6-ти направлениям исследований, зафиксированных в Системе программных мероприятий. В результате проектов НИОКР были достигнуты научные и практические результаты, к основным из которых можно отнести следующие.
Направление 1 «Разработка базовых элементов единой системы информации об обстановке в Мировом океане, методологическое сопровождение ее создания и функционирования» получены следующие результаты:
Подготовлено электронное справочное пособие «Информационные ресурсы России об обстановке в Мировом океане», содержащий более 200 мегабайт (миллионов символов) информации и более 1.5 тысяч единиц объектов (WEB-страницы, рисунки, таблицы и др.).
Развиты решения по построению системы в виде Системного проекта ЕСИМО, который будет представлять основной руководящий документ по последующей разработке ЕСИМО. Завершена работа по подготовке пакета документов по правовой основе ЕСИМО — Положение о ЕСИМО, Положение о государственных ресурсах информации о состоянии Мирового океана, Инструкция о международном обмене и представлении данных и информационной продукции по Мировому океану зарубежным пользователям. Документы рассмотрены в организациях-участниках ЕСИМО и в Росгидромете и готовы для представления в заинтересованные ведомства России для согласования.
Разработаны элементы технологической и телекоммуникационной компонент ЕСИМО (или платформы интеграции в ЕСИМО) на основе подхода по созданию единого информационного пространства в области морской природной среды. Опытные образцы технологии прошли успешную демонстрацию на XVI сессии МОК по МООД (Португалия, Лиссабон, октябрь-ноябрь 2000 года).
Введен в эксплуатацию Web-сервер ЕСИМО, включающий центральный сервер (ВНИИГМИ-МЦД) как главный информационный узел системы, а также домашние страницы более 15 организаций-участников подпрограммы.
Направление 2 «Развитие и внедрение методов, средств и технологий наблюдения за состоянием и загрязнением природной среды Мирового океана и прибрежных территорий, искусственными объектами в Мировом океане, включая их метеорологическое обеспечение и стандартизацию»
Подготовлены проекты 5-ти нормативно-методических документов по совершенствованию и развитию системы наблюдений за океаном в современных условиях, включая решения по перспективному развитию систем измерений и метрологического обеспечения.
Разработан и опробован в практических условиях эксперимента на Черном море информационно-измерительный комплекс по производству и передаче данных о гидрометеорологической обстановке морских акваторий с платформ сбора данных через спутниковые системы.
Разработана технологическая схема информационного обеспечения данными о состоянии ледового покрова полярных регионов Земли с использованием спутниковых и радиолокационных наблюдений.
Направление 3 «Обеспечение пользователей оперативной информацией об обстановке в Мировом океане с целью непосредственного осуществления того или иного рода деятельности в реальном масштабе времени»
Развиты технологии сбора, первичной обработки и накопления данных океанографических и гидрометеорологических наблюдений. В 5 УГКС внедрены соответствующие автоматизированные рабочие места.
Доработан блок приемка полного комплекса оперативной гидрометеорологической информации, поступающей по каналам ГСТ. При этом достигнуты возможности доступа Центров ЕСИМО и пользователей к этим данным в реальном режиме времени, протестированные в эксперименте Черное море-2000.
Проведены разработки элементов модуля обеспечения пользователей оперативной информацией об обстановке в Мировом океане на примере ветро- волновой диагностической и прогностической продукции на глобальном и региональном (Охотское море). Разработан набор программ для получения расчетных характеристик морской природной среды для различных ветро — волновых условий.
Для обеспечения модуля потоками данных разработаны элементы технологий сбора данных, получаемых контактными методами и методами дистанционного зондирования. Практически опробована схема получения, дешифровки и оперативного использования спутниковой ледовой информации при взаимодействии двух организаций: НИЦ «Планета» и ААНИИ Росгидромета.
Направление 4. «Обеспечение потребителей обобщенной и специализированной информацией об обстановке в Мировом океане и на прибрежных территориях с целью решения комплексных проблем, не требующих доступа к данным в реальном масштабе времени».
В результате работ по проектам общего технологического содержания осуществлена разработка эскизного проекта на создание технологии обеспечения пользователей обобщенной и специализированной информацией об обстановке в Мировом океане и проведена практическая апробация различных информационных технологий (ГИС ArcView, MapObjects, FrontPage и др.) для создана электронных режимно- справочных пособий.
Разработаны технические спецификации создания фонда электронных морских карт для использования в проектах подпрограммы и пользователями.
В тематических проектах направления разработаны элементы электронных режимно- справочных пособий по ледовым условиям и опасным гидрометеорологическим явлениям на трассах Северного морского пути, по биологическим ресурсам Мирового океана»; морскому транспорту, морская геологии; гармоническим постоянным Баренцева и Охотского морей. с применением ГИС и СУБД технологий.
Направление 5. «Интеграция, ведение и распространение информационных ресурсов об обстановке в Мировом океане, обеспечение телекоммуникационного взаимодействия элементов Единой системы информации об обстановке в Мировом океане и пользователей, безопасности и устойчивости ее функционирования».
Разработана методика и средства создания Межведомственной базы метаданных ЕСИМО (МБМД) о состоянии информационных ресурсов об обстановке в Мировом океане. МБМД будет состоять из сети связанных по структуре и доступу Web-узлов, содержащих сведения о данных и информации о морской среде и позволяющих осуществить оперативный поиск сведений. Для поддержки работ по формированию этой базы разработаны проекты соответствующих нормативных документов и программные приложения ее поддержки и использования. Подготовлена информационная основа МБМД в виде 220 описаний отечественных массивов и баз данных по различным аспектам морской среды.
Информационный фонд ЕСИМО пополнен данными более 350 рейсов по физической океанографии, 26 прибрежных ГМС/ГМП, 40 рейсов по геологии- геофизике, более 300 донесений по биоресурсам морской среды. Пополнены метаданные по экспедиционным исследованиям на морях России. Общий объем отечественных и зарубежных данных, накопленных за многолетний период исследования океана и имеющихся в том или ином виде в учреждениях России, оценивается в более 15 терабайт.
В электронный каталог введено 900 ретроспективных библиографических описаний по океанологии за 1985-1990гг. В базу данных правовой информации введено около 300 документов. В БД нормативно-методической информации введено около 300 документов.
Разработан макет Единого словаря параметров ЕСИМО для интеграции баз данных по различным морским дисциплинам. Важным свойством словаря является возможность включения объектов географических данных без существенной доработки. Создано программное обеспечение поддержки классификации и кодирования в ЕСИМО.
Разработаны перечень продукции ЕСИМО и для обслуживания органов государственной власти (СИАЦ Президента РФ и Правительства РФ, Росгидромет, Минпромнауки, Минтранс России, МЧС России) в зависимости от категории пользователей, решаемых задач, типов информационной продукции и способов ее доставки.
Отработан телекоммуникационное взаимодействие с информационной системой ВМФ через взаимодействие узлов ВНИИГМИ-МЦД-373 Центр ВМФ.
Разработаны принципы и общий порядок участия организаций России в международном обмене данными и взаимодействия с международными информационными системами.
«Направление 6. Развитие специальных и региональных составляющих ЕСИМО».
Разработан пакет нормативно-правовых и методических документов, регламентирующих функционирование военного контура в составе ЕСИМО: концепция построения военного контура; положение о военном контуре; положение о формировании и использовании банка океанографических данных ВМФ; макет информационно-технологического модуля военного контура.
Подготовлен Технический проект оснащения системы предупреждения цунами России современными технологиями, средствами и методами. В проекте подробно изложены аспекты развития комплекса технических средств центров СПЦ, приведена типовая спецификация оборудования, описано алгоритмическое и прикладное ПО.
Подготовлена нормативно-правовая база по Центру данных оценки состояния морской среды по биологическим показателям. Организация Центра позволит интегрировать важную информацию по функционированию морских экосистем.
Определена базовая спутниковая система сбора гидрометеорологических данных от наблюдательных платформ — международная система зарубежных и отечественных геостационарных космических аппаратов.
Необходимо отметить, что в 2000 году выполнено тестирование решений по ЕСИМО (участники ВНИИГМИ-МЦД, ААНИИ, ЦКБ ГМП, НИЦ Планета, 373 ГМЦ) в комплексном эксперименте на основе наблюдательного полигона в Черном море. Получены практические результаты по телекоммуникационной компоненте ЕСИМО на основе Web-технологии, которые прошли успешную демонстрацию на XVI-сессии МОК по МООД (Португалия, октябрь-ноябрь 2000). Разработан Атлас гидрометеорологических и гидрофизических условий в районе аварии АПЛ «Курск» в твердой копии и электронном виде (лазерный диск). Атлас использован в практике гидрометеорологического обеспечения работ в районе аварии.
В 2000 году было проведено два заседания секции МНТС (5-7 июля, 7-8 октября, ВНИИГМИ-МЦД, г. Обнинск) и 6 рабочих семинаров (Обнинск, Санкт- Петербург, Москва), проблематика которых охватывала все направления исследований по ЕСИМО. В заседаниях секции МНТС приняло участие более 80 представителей различных ведомств и заслушано более 20 докладов.
Приемка результатов НИОКР по подпрограмме прошла 22-26 января во ВНИИГМИ-МЦД и Росгидромете. Общий итог работы Комиссии по приемке — считать работы 2000 года по проектам НИОКР подпрограммы ЕСИМО в целом выполненными в соответствии с техническими заданиями с рекомендацией Росгидромету принять научно-технические результаты и другую продукцию по результатам выполнения НИОКР.
Важно отметить, что выполнение проектов НИОКР вошло в плановое и рабочее русло. Для получения обобщенных сведений о результатах выполнения НИОКР разработан сводный отчет и аннотированный перечень сводной научно-технической, информационно-технологической и другой продукции, подготовленный по результатам 2000 года.
В основу планирования НИОКР 2001 г. закладывается два тезиса:
1) в соответствии с утвержденной Подпрограммой 10 ФЦП «Мировой океан» в результате выполнения первого этапа работ в 1999-2002 гг. должно быть достигнуто — «приостановка процесса неуправляемого спада и стабилизация основных параметров информационного обеспечения потребителей данными и информационной продукцией об обстановке в Мировом океане, создание основ Системы и формирование потенциала ее развития».
2) по итогам выполнения первого этапа работ по Подпрограмме должна быть разработана и введена в опытную эксплуатацию 1-я очередь ЕСИМО. Основное требование по 1-й очереди ЕСИМО — в 2002 году должна быть получена работающая информационно-технологическая конструкция (не результаты отдельных проектов и направлений), которая может быть предъявлена Госкомиссии для ввода в опытную эксплуатацию. В связи с этим, проект Плана НИОКР на 2001 год определяется общей задачей создания в 2002 году 1-й очереди ЕСИМО.
|
Ю.Н. Жуков (ГосНИНГИ), Е.В. Федорова (ГОИН)
ИСКАЖЕНИЕ ГИДРОМЕТЕОРОЛОГИЧЕСКОЙ ИНФОРМАЦИИ ПРИ ВИЗУАЛИЗАЦИИ В ГЕОИНФОРМАЦИОННЫХ СИСТЕМАХ
В последнее время, находит все большее применение технология электронных географических информационных систем (ГИС) для визуализации гидрометеорологической информации. В связи с этим представляется целесообразным анализ применимости ГИС для этих целей. Актуальность этого анализа связана еще и с тем, что разрабатывается Единая Система Информации Мирового Океана (ЕСИМО), в которой используется ГИС-технологии.
Электронные ГИС осуществляют сопряжение информационной базы с географической координатной системой в различных проекциях. ГИС предназначены для обеспечения принятия решений в различных областях деятельности, например, при проектировании разработки месторождений, береговых сооружений, оценки экологической ситуации в различных регионах, и т.д. Одной из важнейших информационных баз в ГИС является база гидрометеорологической информации. На основе этих баз осуществляется оценка влияния гидрометеорологических условий на планируемые мероприятия. Для правильной оценки этого влияния и принятия решения необходимо адекватное непротиворечивое отображение гидрометеорологической информации в ГИС.
Во многих ГИС присутствуют базы данных гидрометеорологической информации. Эта информация используется для учета ее влияния на планируемые действия. Обычно это влияние оценивается по климатическим данным гидрометеорологической информации. Для этого визуализируются климатические поля одного или нескольких гидрометеорологических параметров. При этом пользуются традиционными приемами картирования климатической информации, которые применялись при создании типографских («бумажных») карт.
Традиционная процедура получения климатических гидрометеорологических карт сводится к расчету арифметических средних значений гидрометеорологического параметра для фиксированных пространственно-временных областей. Например, среднемесячные температуры поверхности воды рассчитываются для пятиградусных географических квадратов. Иногда для повышения сравнимости значений в разных квадратах используются равноплощадные квадраты на поверхности Земли. Полученные арифметические значения для используемого временного интервала осреднения относят к центру пространственного квадрата и строят карту изолиний значений гидрометеорологического параметра. Число таких карт изолиний равно числу временных интервалов, используемых для осреднения. (Нужно отметить, что в подобных процедурах координаты пространственных квадратов фиксированы, а временные интервалы не пересекаются). Основой для построения наборов климатических карт является «подходящая» географическая карта, с масштабом обычно определяемым требуемым размером бумажного листа. Причем этот масштаб карты- основы никак не связан с пространственным масштабом осреднения гидрометеорологического параметра!
Рассмотрим эту процедуру с точки зрения использования в ГИС, одним из основных преимуществ которой перед бумажной картой является возможность «мгновенно» переходить от одного масштаба карты к другому. С точки зрения теории составления карт процедура пространственного осреднения гидрометеорологического параметра является по существу способом генерализации картируемой информации. Действительно, осреднение — это обобщение исходных точечных значений гидрометеорологического параметра. Получаемое при осреднении в фиксированном временном интервале значение относится ко всему пространственному квадрату. По логике процедуры осреднения координаты внутри площадного квадрата осреднения равноправны и неразличимы. Используемое правило отнесения осредненного значения к центру пространственного квадрата ничем не обосновано, и логически правильнее считать весь пространственной квадрат «точкой». В этом случае становится прозрачной связь между масштабом карты-основы и пространственным масштабом осреднения. Если пространственный квадрат осреднения — «точка», а «точка» на карте это разрешение карты (в ГИС это величина пикселя), то масштаб карты-основы должен быть такой, который дает разрешение равное площади пространственного квадрата осреднения.
Таким образом, климатическая информация, полученная по фиксированным пространственным квадратам, с точки зрения составления карт в ГИС, является растровый форматом данных. Изолинии для растровых форматов неприменимы. Визуализация средних значений гидрометеорологического параметра в растровых форматах может быть осуществлена только с помощью цветовой гаммы. Переход от масштаба к масштабу должен обеспечиваться специфическими функциями обобщения близких пикселей.
Если требуется для карты климатических данных получить поле изолиний, необходимо воспользоваться вычислительной мощностью ЭВМ, на которой установлена ГИС, и использовать векторный формат данных. Для того чтобы свести нашу задачу к этому случаю заметим, что в традиционной процедуре осреднения фиксация пространственного квадрата на поверхности Земли не обосновывается никакими логическими предпосылками и произвольна. Но совершенно очевидно, что если сдвинуть сетку квадратов, то средние значения гидрометеорологического параметра в квадратах будут другими. Учитывая это и то, что современные ЭВМ достаточно производительны, можно использовать процедуру осреднения по «скользящей» сетке квадратов с шагом значительно меньшим размеру сторон пространственного квадрата осреднения. Это позволит, во-первых, получить сглаженную пространственную функцию климатического параметра, а, во-вторых, в этом случае можно отнести средние значения гидрометеорологического параметра, получаемые на каждом шаге «скольжения», географическим координатам центров соответствующих квадратов. В этом случае вполне правомерно проведение климатических изолиний и использование векторного формата ГИС для их визуализации.
Здесь остались нерассмотренными проблемы согласования масштабов осреднения по пространству и времени, выбора формы пространственного «квадрата» осреднения.
Основным достоинством ГИС является визуализация хранимой информации на картографической основе в различных картографических масштабах. Гидрометеорологическая информация обладает специфическими свойствами, связанными, прежде всего, с естественной изменчивостью. Возникает вопрос о правильности визуализации гидрометеорологической информации в современных ГИС, которые предназначены, прежде всего, для отображения технических объектов на поверхности Земли. Можно показать, что при этом не сохраняется графическая структура гидрометеорологических полей, что не дает возможности правильного учета гидрометеорологической информации при принятии решения с использованием современных ГИС. Главная причина этого — «механическое» искажение гидрометеорологических объектов при изменении масштаба карты, когда теряется ряд таких черт, изображенных на карте гидрометеорологических объектов, которые в своем геометрическом облике несут важную гидрометеорологическую информацию.
Образ любого гидрометеорологического поля складывается из закономерных сочетаний разнообразных неоднородностей, каждая из которых имеет строго определенный естественный рисунок, свою собственную форму. Стремление к сохранению постоянства «гидрометеорологического образа поля» при уменьшении масштаба карт является одним из главных требований. Это требование справедливо при составлении карт любых ландшафтных объектов. Для достижения этого эффекта в традиционной «бумажной» картографии на рисунке изображения каждого из типов объектов разрешалось подчеркивать его географическую сущность, несколько отходя от механически уменьшенного оригинала. Опытный картограф, несколько искажая размеры объекта, стремился сохранять географический образ, иногда даже в ущерб геометрической точности изображения. Существует представление о том, что наряду с геометрическим подобием, которое очень важно, прежде всего, для картометрии, следует сохранять его географическое подобие, которое не менее важно для раскрытия природной сущности изображаемых объектов. Поскольку полное разрешение этой проблемы казалось невозможным, основной стратегией работ в этом направлении было стремление минимизировать потери обоих видов подобия. Эта проблема в картографии носит название проблемы генерализации изображения и известна специалистам картографам на протяжении почти столетия.
Особое место среди различных разработок этой проблемы занимают исследования в области генерализации при составлении «бумажных» карт природы, в частности, рельефа, видного отечественного картографа — И.П. Заруцкой [1]. Сущность процесса обобщения рельефа она определяет как «продуманный, целеустремленный отбор форм рельефа, оставляемых на карте или исключаемых в зависимости от их величины и типичности с сохранением правильного местоположения и высотных соотношений крупных форм, и выделением типичных форм и их особенностей за счет исключения второстепенных деталей». В работах Заруцкой впервые подчеркнуто влияние генезиса и природного характера изображаемых явлений и объектов на качество генерализации. Отсюда взяло свое начало учение о природном рисунке, присущем каждому типу реальных объектов и явлений. Поэтому считается, что правильно проведенная генерализация сохраняет этот рисунок при изменении масштаба.
В настоящее время существует три теоретические концепции картографии (генерализации): познавательная [2], метакартография [3], коммуникационная [4]. Каждая из них по-разному объясняет сущность картографической генерализации. Предметом спора является отношение к приросту и потере информации, содержащейся в исходной модели (карте), в процессе ее преобразования (генерализации) и получения потребителем. Общим заключением этих концепций является то, что карта содержит в себе семантическую и синтаксическую информацию, а генерализация способствует возникновению на карте качественно новой информации и одновременно улучшает ее восприятие, увеличивая «емкость» карты. Все эти теории рассматривают «бумажные» технологии и в них не рассматриваются ГИС-технологии.
В современных ГИС эта проблема не нашла своего разрешения для линейных и площадных объектов. Картографическая генерализация требует, чтобы контур, имевший определенную форму, был при изменении масштаба перевоплощен в форму линии, которая бы сохраняла в своем облике важную идентификационную нагрузку. Информация, содержащаяся в форме линии, воспринимается как важная характеристика самого объекта. Основным способом отображения гидрометеорологической информации на карте является система изолиний. С помощью изолиний с заданным сечением раскрывается «рельеф» этой гидрометеорологической поверхности поля. Заметим, что каждая из изолиний имеет свой рисунок. Если обращать на него специальное внимание, то можно установить, что различия в рисунке линий отражают пространственное разнообразие протекающих явлений, которое охарактеризовано изображенным полем. Специалисты гидрометеорологи анализируют эти изолинии и получают нетривиальные выводы.
В современных ГИС происходит формальная (механическая) генерализация изображения, подобие формы фигуры сохраняется лишь до некоторого шага изменения масштаба карты. Казалось бы, простые геометрические фигуры при уменьшении должны оставаться подобными самим себе достаточно долго. И критерии их подобия хорошо известны из курсов элементарной планиметрии. На самом же деле с природными объектами это происходит не совсем так. Дело в том, что при механическом уменьшении относительно долго сохраняют свой географический образ лишь объекты изометричной в плане формы. С уменьшением в пределе они стремятся превратиться в точку. А потеря информации об «их форме» происходит преимущественно за счет потери сведений об исходной извилистости их контура.
Иначе обстоит дело с объектами, имеющими удлиненную в плане форму. При их уменьшении они сначала превращаются в линию и только затем линия «стремится стать точкой». Здесь мы видим не только потерю информации об изначально малых «извилинах контура», но и определенную геометрическую деформацию. Примером искажения контура служит рис. 1.
Следовательно, можно заключить, что применяемый в ГИС способ механического изменения контуров изолиний не удовлетворяет требованиям традиционной картографической генерализации, проводится неадекватная масштабу карты деформация изолиний. Это существенно искажает реальную картину изменчивости гидрометеорологических полей, что в конечном итоге приводит к ошибкам в учете гидрометеорологических условий при принятии решений с использованием ГИС.
Сказанное выше касается изображения гидрометеорологических полей в ГИС на основе векторного формата данных, который используется для отображения изолиний. В современных ГИС применяется еще и растровый формат для отображения пространственных участков поверхности Земли, например, сканированных бумажных карт, спутниковых фотографий Земли. Здесь возникают по существу те же проблемы, но теперь они связаны с неправильной деформацией формы фигуры, представленной набором пикселей с равным фиксированным уровнем градации цвета. Это может быть изображение облака или пятна одинаковой температуры на поверхности океана. Достаточно привести один схематический пример такой деформации. Зададимся некоторой исходной фигурой с неровными границами и покажем, в какую фигуру будет деформироваться исходная при уменьшении масштаба в два раза. Деформация будет зависеть как от выбора центра агрегации пикселей, так и от правила агрегации пикселей. На рис.2 приведен пример деформации исходной фигуры (а) для различных выборов центров и двух правил агрегации. Рассмотрим подробнее деформации, связанные с правилом агрегации, когда не сохранятся суммарная площадь объекта с равной интенсивностью цветовой закраски. Так, например, на рис. 3 квадрат S считался белым, если из четырех составляющих его элементарных квадратов s, белыми были два или больше. В результате суммарная площадь черных квадратов в квадрате So после преобразования составляет 12*s, тогда как до преобразования она равна 18*s, то есть искажение в суммарной площади составляет 33%.
Проведем формальный анализ этого вида деформации. Предположим, что исходные данные в большом районе S0 заданы в квадратах площадью s (разрешение растрового снимка). Пусть интересующая визуализируемая информация в каждом элементарном квадрате принимает только значения +1 (черный цвет квадрата) или -1 (белый цвет квадрата). Причем в элементарном квадрате значение +1 встречается с вероятностью p. Считаем, что значения параметра в элементарных квадратах статистически независимы. Следовательно, значение -1 будет встречаться с вероятностью q = (1 — p). Процедура деформации площади областей значений +1 (-1) при уменьшении масштаба от s к S (S=2ns, n — целое) моделируется следующим образом. Знак для каждого квадрата S определяется по правилу агрегации: прямоугольнику приписывается значение +1, если число элементарных квадратов со значениями +1 больше или равно 2n/2. В противном случае, квадрату S приписывается значение -1.
На основе такой модели агрегации рассмотрим, как изменяется суммарная площадь (S+) областей, занятых значениями +1 и -1 (S—). Так как эти суммарные площади дополняют друг друга до So, то искажения в суммарной площади достаточно найти для любой из них, например для S+. Величину искажения запишем в виде
, (1)
где
— суммарная площадь, занятая значениями +1 до агрегации, а
— после агрегации.
Оценку
можно получить на основе идей ренорм- группы. Положим, что вероятность появления значения +1 в элементарном квадрате s равна p = 0.5. Вероятность (
) получить в прямоугольнике S значение +1 связана со значением p некоторым преобразованием R — преобразованием перенормировки. В нашей модели R определяется на основе соотношений для независимых испытаний Бернулли
, (2)
где
— число сочетаний из n элементов по k. Отсюда выражение (1) можно записать в виде
. (3)
Вначале рассмотрим зависимость
от p при фиксированном n. Из соотношения (2) видно, что
больше или меньше p в зависимости от величины p. Следовательно, после агрегации общая площадь, занятая значениями +1, будет отличаться по величине и по конфигурации от соответствующих исходных значений. Приведем пример, поясняющий формальную запись (2), для конкретных значений параметров n = 2. В этом случае вероятность
того, что квадрату S будет приписано значение +1, равна сумме вероятностей всех возможных вариантов, при которых в квадрате из четырех элементарных квадратов встретятся два и более элементарных квадратов со значениями +1.
. (4)
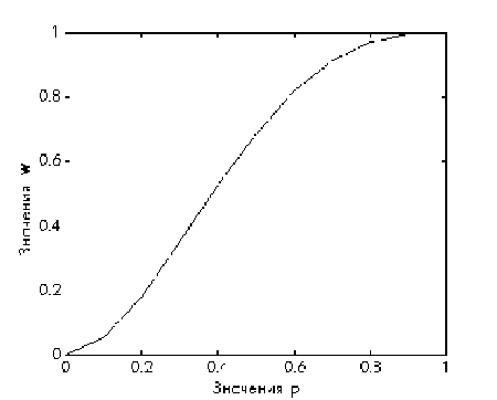
На рис. 4 представлены значения R(p) для различных значений p. Как видно из рис. 2, вероятность
действительно отличается от p. Причем, если значения p близки к единице, то
больше p, а если значения p близки к нулю, то
меньше p. Следовательно, при уменьшении масштаба мы либо увеличиваем, либо уменьшаем долю площади, соответствующую p для рассматриваемой области. Из рис. 2 видно, что при некотором значении p* значение
равно p. В данном примере p*
0.23. Это нетривиальная неподвижная точка преобразования (3), для которого существуют еще две тривиальные неподвижные точки 0 и 1. Это хорошо видно на рис. 6, где по оси ординат отложено значение
. Следовательно, при p = p* искажений в структуре информации при уменьшении масштаба не будет, то есть отношения площадей будут сохраняться. Такая нетривиальная неподвижная точка преобразования имеется для любых значений параметров выражения (2).
Теперь рассмотрим зависимость
от N = 2n при фиксированном p. Для этого перепишем выражение (2) в виде
, (5)
где
— неполная бета-функция. На рис. 7 представлены графики
для некоторых значений p. Из них следует, что искажения суммарной площади зависят и от n.
При растровой визуализации в ГИС существуют и другие деформации формы фигур, связанные, например, с поворотами изображения, но достаточно и этих примеров, чтобы доказать, что и для растровых форматов технология ГИС не удовлетворяет принципам традиционной картографической генерализации. С появлением ЭВМ интенсивно разрабатывались автоматизированные методы картографической генерализации. С позиций цифровой картографии под автоматизированной картографической генерализацией понимают математическую обработку цифровой картографической информации с целью отбора и обобщения объектов карты в соответствии с ее назначением и масштабом, а также особенностями картируемой территории [6]. В настоящее время существует огромное число методов автоматической картографической генерализации линейных картографических элементов (изолиний), которые подразделяются на структурные, интерполяционные и эквидистантные. Суть всех сводится к получению по некоторому формальному алгоритму «сглаженного» линейного картографического элемента. Однако получаемый результат оценивается визуальным способом. Собственно говоря, выбор алгоритма, и приемлемость конечного результата определяются на основе субъективных критериев. В основном такие алгоритмы предназначены для работы в диалоговом режиме для получения карты конкретного масштаба. Эти алгоритмы практически не применяются в ГИС. Используются лишь некоторые элементы разработанных методов для получения сглаженных контуров объектов, но даже они применяются в диалоге.
Однако в последнее время в картографической генерализации наметились новые подходы к решению проблемы генерализации изолиний [7, 8, 9, 10]. Надежды возлагаются на использование представления очертаний природных объектов в виде специального класса функций — непрерывных, но всюду не дифференцируемых функций. Этот класс функций носит название фракталов. Простейшие фракталы полностью характеризуются двумя числовыми параметрами, один из которых описывает степень «изрезанности» мелких деталей изолинии, а другой степень «извилистости» крупных особенностей изолинии. Таким образом, эти параметры характеризуют пространственную изменчивость изолинии во всем диапазоне масштабов, что позволяет использовать их в алгоритмах генерализации и для формальной оценки качества генерализации. В картографии исследования в этом направлении ведутся лишь применительно к простейшим типам изолиний рельефа. Представляется целесообразным адаптировать такой подход для визуализации гидрометеорологической информации в ГИС, с учетом особенностей пространственно- временной изменчивости этого вида информации.
Все вышесказанное свидетельствует о том, что искажение гидрометеорологической информации при визуализации в ГИС требует своего скорейшего разрешения. Это определяется, прежде всего, широким внедрением ГИС в практическую деятельность, связанную с освоением северных шельфовых месторождений, в процедуру принятия решений в Вооруженных силах. В этих областях правильный учет влияния гидрометеорологических условий является одним из главных составляющих, определяющих эффективность принятого решения. Ведь именно в этих областях требуется согласованная информация о среде в различных пространственно- временных масштабах.

Рис. 1. Пример искажения контура при уменьшении масштаба для векторного формата. а) — исходный контур, б), в), г), д), е) — последовательное уменьшение масштаба кратное 2. Для каждого масштаба: слева — попиксельный контур в исходном масштабе, справа — вид контура в истинном масштабе

Рис. 2. Влияние выбора центров пикселей и правила агрегации на деформацию формы исходной фигуры

Рис. 3. Пример деформации фигуры при агрегации пикселей для растрового формата

Рис. 4. График зависимости
от p для выражения (4)

Рис. 6. График относительной погрешности
для выражения (4)

Рис. 7. График изменения относительной погрешности
от N
1. Заруцкая И.П. Методы составления рельефа на гипсометрических картах. М., Из-во геодезической литературы, 1958.
2. Заруцкая И.П., Красильникова Н.В. Картографирование природных условий и ресурсов. М., Недра, 1988.
3. Салищев К.А. Картоведение. М., МГУ, 1990.
4. Асланикашвили А.Ф. Метакартография. Тбилиси, Мецниереба, 1974.
5. Ширяев Е.Е. Новые методы картографического отображения и анализа геоинформации с применением ЭВМ. М., Недра, 1977.
6. Васмут А.С., Бугаевский Л.М., Портнов А.М. Автоматизация и математические методы в картосоставлении. М., Недра, 1991.
7. Берлянд А.М., Мусин О.Р., Собчук Т.В. Картографическая генерализация и теория фракталов. М, МГУ, 1998.
8. Dutton G. Fractal Enhancement of Cartographic Line Detail // The Amer. Cartogr. 1981 N8(1), 23 — 40.
9. Laurence W. Cartensen Jr. A Fractal Analysis of Cartographic Generalization // The Amer. Cartogr. 1989 Vol.16, N3, 181 — 189.
10. Muller J.C. Fractal and Automated Line Generalization // Cartographical J. 1987, 24, N1, 27 — 34.
|
А.А. Воронцов (ВНИИГМИ-МЦД), Ю.Н. Жуков (ГосНИНГИ), Е.В. Федорова (ГОИН)
СПОСОБ ГЕНЕРАЛИЗАЦИИ ГИДРОМЕТЕОРОЛОГИЧЕСКОЙ ИНФОРМАЦИИ В ГИС
Широкое применение ГИС-технологий в гидрометеорологическом обеспечении принятия решений диктует необходимость тщательного анализа процедуры визуализации гидрометеорологической информации в ГИС. Это связано с ответственностью принятия решений. В работе [1] было показано, что в современных ГИС основные ошибки графического отображения гидрометеорологической информации связаны с неадекватным (несогласованным) отображением картируемых гидрометеорологических полей при изменении масштаба карты. Эти ошибки в картографии относятся к проблеме генерализации. В этой статье мы даем общее описание решения этой проблемы. Предлагаемый подход к решению основывается на современной модели описания структуры изменчивости реальных гидрометеорологических полей с последующим нахождением адекватного формального аппарата генерализации этой структуры. Адекватность здесь понимается в удовлетворении нескольким требованиям, а именно: наличие «простой» формальной связи между моделью изменчивости гидрометеорологических полей и формальным аппаратом генерализации, эффективностью программной реализации процедуры генерализации и возможностью построения формального критерия качества генерализации.
Традиционно, как в теоретических исследованиях, так и в прикладных задачах, гидрометеорологические параметры описываются непрерывными гладким (дифференцируемыми) функциями. Исследования различных гидрометеорологических процессов проведенные в последнее время (за последние двадцать лет) [2-7] показали, что изменчивость гидрометеорологических процессов более адекватно описывается непрерывными всюду не дифференцируемыми функциями, так называемыми фракталами. Впервые, пример такой функции, в середине прошлого века привел К. Вейерштрасс. Она представляет собой бесконечную сумму косинусов с определенными коэффициентами
,
где
,
. Параметр
носит название фрактальной размерности процесса. Можно доказать, что эта функция непрерывна, но не имеет производной ни в одной точке. Адекватность гидрометеорологических параметров фрактальным функциям не является неожиданным, она следует из законов нелинейной динамики (синергетики). Таким образом, необходимо, чтобы ГИС поддерживали работу с такими экзотическими функциями. Следует заметить, что множество фрактальных функций имеет своим подмножеством множество всех непрерывных гладких функций. Причем мощность этого подмножества является мерой нуль, то есть число всех гладких функций пренебрежимо мало по сравнению с числом всех недифференцируемых функций. Это расширение рассматриваемого класса функций аналогично расширению множества рациональных чисел до множества действительных чисел.
Основное статистическое свойство фрактального представления изменчивости гидрометеорологических процессов записывается для одномерного случая в виде
, (1)
здесь
,
— числовой параметр (
, и
— некоторая известная функция от
, обычно
).
Это свойство определяет зависимость изменчивости гидрометеорологического процесса при изменении масштаба его детализации. В настоящее время с помощью фракталов описывается изменчивость океанских течений и ветра, структура турбулентности различных масштабов, вертикальные и горизонтальные распределения гидрологических и метеорологических параметров. Не приводя более подробного рассмотрения теории фрактального описания гидрометеорологических процессов, приведем для иллюстрации один характерный пример.
При исследовании геометрии облаков и зон дождя, размеры которых заключены в широком диапазоне от 1 до
км2, выяснилось, что периметр облака img src=»img6/image78.gif»> связан с его площадью
соотношением
,
с фрактальной размерностью границы облака (Рис. 1). Зоны дождя изучались с помощью оцифрованных радарных изображений, полученных с разрешением 1 х 1 км2. Радиолокатор принимает микроволновое излучение, рассеиваемое преимущественно крупными дождевыми каплями. 3она дождя это связное множество элементов изображения, в которых интенсивность осадков превышает 0,2 мм/ч (что соответствует легкому моросящему дождю). Площадь зоны дождя А равна сумме площадей элементов изо6ражения, составляющих связное множество, а периметр, обозначаемый Р, определяется числом дождевых элементов изображения, которые соседствуют с элементами без дождевых капель.

Рис. 1. Площадь дождевых и облачных зон, отложенная как функция их периметров. Черными кружками помечены радиолокационные данные о дождевых зонах, светлыми кружками спутниковые данные об облачных массивах
Кривизна поверхности 3емли ограничивает радиолокационные исследования дождевых зон площадью до 40000 км2.
Самое замечательное свойство результатов, представленных на рис. 1, заключается в отсутствии сколько-нибудь заметных выпуклостей и изги6ов в диапазоне, охватывающем шесть порядков величины по площади. Зависимость, представленная на рис. 1, относится к о6лакам различной макроскопической формы, и, тем не менее, все они укладываются на одну прямую на графике площадь периметр. Если выбрать другое значение температуры, определяющее границу о6лака, то площади и периметры меняются, но так, что соответствующие точки смещаются, оставаясь на той же линии. Это соотношение площади и периметра приводит к оценке фрактальной размерности границ облаков D=1,35. Важно понимать, что, как следует из этих результатов, в диапазоне от 1 до 10000 км нет каких-ли6о характерных масштабов, связанных с физикой облаков.
Теперь перейдем к обоснованию и определению алгоритма генерализации гидрометеорологической информации. Процедуру генерализации гидрометеорологических полей в картографии можно проиллюстрировать на следующем воображаемом примере. Предположим, что нужно картировать облачный покров Земли. Пусть имеется возможность наблюдать Землю с любого расстояния из космоса. Если, удалятся от Земли, то картина облачного покрова будет меняться за счет того, что мелкие детали облачных образований перестают различаться. И, наоборот, при приближении к Земле проявляются все более мелкие облачные образования. Степень детализации видимого облачного покрова будет определяться расстоянием и разрешающей способностью глаза. Но как было показано выше, структура изменчивости облачного покрова самоподобна, то есть с различных расстояний мы будем видеть одну и ту же структуру изменчивости облачных границ и отношение площади занятой облаками к площади, свободной от облаков, будет постоянно. Видимые очертания облачных полей будут меняться. В картографической терминологии расстояние, с которого наблюдается Земля, является аналогом масштаба карты, разрешающая способность глаза — разрешением карты, а изменение видимой структуры облачности при изменении расстояния — аналог процедуры генерализации. Именно сохранение самоподобности очертаний облачных полей при изменении масштаба карты и не обеспечивают алгоритмы, заложенные в современных ГИС. Для нахождения адекватных алгоритмов заменим нашу воображаемую ситуацию на вполне адекватную. Представим себе, что мы рассматриваем с Луны облачный покров Земли в телескоп. Изменение увеличения телескопа аналогично изменению расстояния до Земли, а разрешающая способность телескопа — разрешающей способности глаза. Нам нужно найти формальный аппарат для ГИС, который бы выполнял функции такого телескопа. В качестве такого формального аппарата мы предлагаем воспользоваться аппаратом теории всплесков. Термин «всплеск» является эквивалентом английскому термину «Wavelet, последний иногда применяется в отечественной литературе в транскрипции «вейвлет»). Дадим общее представление об этом формальном аппарате и приведем преимущества его использования.
В всплек- преобразовании (wavelet transform) используются функции вида
. Всплеск-функция
и является искомым «математическим телескопом». График функции
характеризует оптические свойства «телескопа», параметр
определяет точку, на которую он направлен, а величина
— определяет его увеличение. Параметр определяет величину исследуемого масштаба. Для практического применения Конкретный вид
определяется исследователем исходя из целей практического использования. На рис. 2 представлены некоторые из часто используемых функций
.

Рис. 2. Примеры всплесковых функций, используемых в всплеск-преобразовании
Всплеск-преобразование одномерного гидрометеорологического сигнала
записывается в виде:
,
, (2)
где звездочка означает комплексное сопряжение, а семейство анализирующих всплеск- функций
получается из единственной функции
посредством операций сдвига
и растяжения
. Для этого преобразования существует формула обращения:
. (3)
Всплеск-преобразование дает более подробную информацию о сигнале, чем стандартный анализ Фурье, так как. интегральное всплеск-преобразование несет одновременно локальную информацию о сигнале и его преобразовании Фурье. Для анализа высокочастотных составляющих сигнала — локализация более сильная (для повышения точности), а для низкочастотных — более слабая (для получения полной информации).
Всплесковые ряды очень удобны для вычислений, поскольку количество операций, необходимых для вычисления коэффициентов разложения, так же как и количество операций для восстановления функции по ее всплесковым коэффициентам, пропорциональны количеству отсчетов сигнала.
Поскольку всплеск-преобразование дают иерархическое многомасштабное представление анализируемого сигнала преимуществ у всплеск- преобразования очень много. Они допускают эффективные геометрические вычисления на выбранных уровнях точности, быструю классификацию данных, быстрый отображение, и мультиразрешающий рисунок поверхности. Перечислим лишь те, которые связаны с нашей задачей:
— хорошо понятные свойства аппроксимации изолиний и поверхностей;
— коэффициенты всплеск- преобразования обеспечивают точную меру ошибки аппроксимации;
— пространственно-частотная локализация;
— быстрые, робастные цифровые вычисления;
— алгоритмы сжатия для компактного накопления данных;
— иерархическое представление изолинии/поверхности и средства их анализа.
Всплеск-преобразование хорошо подходит для использования в операциях отображения и выявления пересечения геометрических объектов. Это особенно полезно в больших ГИС-приложениях. Коэффициенты всплеск- преобразования могут также использоваться для разделения кривых или поверхностей на области с различной сложностью, что повышает эффективность операций преобразования геометрических объектов.
На рис. 3 представлен пример генерализация контура Африки с помощью всплеск- преобразования.

Рис. 3. Слева аппроксимация контура Африки при использовании 6,25% общего числа коэффициентов всплеск-разложения. Справа аппроксимация контура Африки при использовании 12,5% общего числа коэффициентов всплеск-разложения
Для нашей задачи самом важным свойством всплеск- преобразования является сохранение самоподобности структуры изменчивости гидрометеорологических процессов. Это свойство определяется соотношением:
,
.
Это выражение с точностью до обозначений совпадает с основным свойством изменчивости гидрометеорологических процессов при фрактальном представлении (1). Таким образом, при использовании всплеск- преобразования в ГИС для генерализации, теоретически, не возникает никаких искажений при визуализации гидрометеорологических полей! Следовательно, всплеск- преобразования является адекватным аппаратом генерализации гидрометеорологических полей в ГИС. На основании изложенного можно предложить следующую обобщенную схему поддержки адекватной генерализации гидрометеорологической информации в ГИС.
1. При создании ГИС с гидрометеорологической информацией она подвергается всплеск-преобразованию по формуле (2), и создается база данных коэффициентов всплеск-разложения и только эти коэффициенты хранятся в базе данных ГИС.
2. В программную оболочку ГИС должен быть включен модуль восстановления гидрометеорологической информации по коэффициентам всплеск-преобразования, реализующую выражение (3).
3. При необходимости визуализировать гидрометеорологическую информацию на карте заданного масштаба, модуль восстановления рассчитывает необходимые данные, с учетом масштаба карты с использованием (3).
1. Жуков Ю.Н., Федорова Е.В. Искажение гидрометеорологической информации при визуализации в геоинформационных системах / электронный журнал «Новости ЕСИМО», вып.6, https://www.oceaninfo.ru/news/newsl.htm, 2001.
2. Жуков Ю.Н., Корнеев О.Ю. Элементы синергетики в описании гидрометеорологических процессов. СПБ, СПбВМИ, 1999.
3. Федер У. Фракталы, М.,Мир, 1991.
4. Mandelbrot B.B. The Fractal Geometry of Nature. W.H. Freeman, New York, 1983.
5. Sanderson B.G., Booth D.A. The fractal demension of trajectories and estimates of hoorizontal eddy- diffusivity. Tellus, 1991, 43A, 334-349.
6. Sanderson B.G., Coulding A., Okubo A. The fractal dimension of relative lagrangian motion. Tellus, 1990, 42A, 550 — 556.
7. Рис Ф., Вальдфогель А. Анализ фрактальной размерности облаков с мощными конвективными токами. В книге «Фракталы в физике». М., Мир, 1988, 644 — 649.
8. Астафьева Н.М. Вейвлет анализ: основы теории и примеры использования.// УФН, т.166, 1996, 1145-1170.
|
А.А.Воронцов, С.А.Олейников, В.А.Плотников (ВНИИГМИ-МЦД)
РАЗРАБОТКА ЭЛЕКТРОННЫХ РЕЖИМНО-СПРАВОЧНЫХ ПОСОБИЙ ПО МОРСКОЙ ПРИРОДНОЙ СРЕДЕ С ПРИМЕНЕНИЕМ ГИС-ТЕХНОЛОГИЙ
Своевременное и эффективное обеспечение данными и информацией о состоянии природной среды является одним из важнейших условий выполнения работ по природоохранному планированию и принятию решений. Это требует интеграции больших объемов данных, анализа данных с использованием различных средств и моделей, эффективных методов и моделей для представления результатов. Одним из важнейших аспектов проблемы исследований морских акваторий является накопление информации о морской среде за многолетний период наблюдений и получение обобщенных сведений о режиме моря. Оценки статистических характеристик, вычисляемые по данным натурных наблюдений, публикуются в виде различных справочно-климатических пособий, отличающихся большим разнообразием как по набору расчетных параметров, так и по масштабам обработки исходной информации. К основным пособиям такого рода следует отнести: Морские гидрометеорологические ежегодники; серию специализированных справочных пособий по гидрометеорологии и гидрохимии шельфа морей СССР; серию атласов-монографий по климату Мирового океана; ведомственные строительные нормы (СНИП) Мингазпрома на инженерные изыскания на континентальном шельфе; серию научно- прикладных справочников по климату СССР; книги по климатическому описанию отдельных морей и др.
Требования сегодняшнего дня изменили наше представление о режимно- справочных изданиях, — удобство использования, оперативность их подготовки и возможности новых информационных технологий позволяют говорить в большинстве своем об электронных справочных пособиях, тем более, что все многообразие справочных пособий можно объединить и унифицировать.
Современная компьютерная технология позволяет объединить на функциональном уровне базы данных, методы и модели расчетов, стандарты и руководства, системные и прикладные программы в виде интегрированной информационной среды на основе коммерческих географических информационных систем (ГИС) и систем управления базами данных (СУБД) для получения комплексной информации о состоянии природной среды. Тем самым, позволяя создать справочное пособие более мобильным в плане усвоения новых данных и получения откорректированных расчетных и модельных характеристик.
Таким образом, можно определить, что в современном понимании режимно- справочное пособие в электронном виде (ЭСП) может и должно включать в себя не только информационную базу (исходные, расчетные, модельные и справочные данные), но и расчетно-модельный комплекс программ получения режимных характеристик и результатов гидродинамического и вероятностного моделирования. Основа ЭСП — это программно-технологическая среда для хранения, управления, обработки и формирования выходной продукции в виде картографического, текстового, табличного и графического материалов.
Развитие новых информационных технологий (ГИС, СУБД, Internet/Intranet и др.) позволяют решать проблемы создания ЭСП различными способами. Ниже приводится два варианта реализации ЭСП в виде СУБД- и ГИС-приложений. И в первом, и во втором случае ЭСП включает два независимых компонента: статический (электронный аналог ранее публиковавшихся режимных и климатических справочников) и динамический (проведение расчетов и получение статистических и модельных характеристик на основе существующей базы данных). Такой подход позволит иметь постоянно обновляемые версии справочников по регионам, порождая при этом ряд проблем (где формируется и хранится основа для расчетов: обновляемая база данных? степень доверия новым результатам: кто проводит расчеты, анализ, по каким алгоритмам и программным средствам? уровень стандартизации расчетов? и др.).
Статическая часть — материалы, рассчитанные заранее и занесенные в БД в виде набора табличных, графических, текстовых материалов; метаданных (справочных данных) и картографической информации для каждого типа данных.
Метаданные включают в себя: сведения о данных (пространственные координаты, даты начала и окончания наблюдений, список параметров, количество измерения каждого отдельно взятого параметра в фиксированные отрезки времени, методах определения параметров или приборах для их измерения, код ограничения на доступ к данным и их распространение); сведения о наблюдательных платформах, экспедициях, организациях и др.
Режимно- климатические данные состоят из средних и экстремальных значений гидрометеорологических параметров за каждый год (средние за сутки, декаду, месяц; максимум и минимум за каждый месяц; максимум и минимум за год с указанием даты и числа экстремумов); статистических характеристик гидрометеорологических параметров за многолетний период (число случаев за многолетние месяцы, год, среднее, трехзвенное среднее, минимум, максимум, даты экстремумов); расчетных средних характеристик гидрометеорологических параметров, возможных раз в N лет; оценок статистического распределения гидрометеорологических параметров; вероятностные характеристики суточной, синоптической, сезонной, годовой и межгодовой изменчивости и др.
Динамическая часть — оперативное получение расчетных характеристик по включенным в ЭСП программам (аналитическим модулям) расчета статистических характеристик, динамического и вероятностного моделирования. В целом, по своему содержанию ЭСП охватывает все основные табличные и графические материалы, включаемые в существующие справочно-климатические издания.
ЭСП в виде СУБД-приложения в распределенной среде обработки состоит из программы-оболочки; базы данных; модуля поисковой функции; расчетно-модельный блока, средств визуализации на картографической основе пространственной информации; средств визуализации в отдельных окнах текстовых, табличных и графических файлов; средств подготовки и отображения отдельных страниц в отчетной форме и модуля функции помощи. При реализации разработки применена архитектура клиент-сервер. Сервер — СУБД Oracle и программная поддержка обеспечения ЭСП необходимыми данными. Клиент — программная оболочка в среде объектно- ориентированного языка Delphi с дополнением ее модулем MapObjects для работы с картографическими материалами, которая управляет работой функциональных блоков статистической обработки данных, визуализации и сохранения результатов расчетов. Построение ЭСП основано на единстве средств реализации (использование единых стандартов информационных, языковых, программно-технологических и технических средств); композиционности подхода (выделение структурных элементов по их предметной области и функциональному назначению с учетом их взаимных связей и физическое разделение процесса разработки); эффективности средств реализации (использование СУБД- и ГИС-технологии, объектно-ориентированное программирование и др.); открытости системы (возможность расширения программного продукта без модификации основных программных средств за счет включения новых аналитических модулей).
Рис.1-2 иллюстрируют функциональность ЭСП, реализованного в виде СУБД- приложения (визуализацию состава базы данных, географическое положение отобранных данных на карте района исследований, табличный просмотр данных и метаданных, построение графиков).

Рис.1. Вид панели навигатора данных и визуализации справочных данных в СУБД-приложении

Рис.2. Визуализация данных в табличном и графическом видах
ЭСП в виде ГИС-приложения позволяет объединять на функциональном уровне базы данных, модели и методы расчетов стандарты и руководства, системные и прикладные программы в виде интегрированной информационной среды для получения комплексной информации и состоит из программы-оболочки; базы данных; средств навигации данных; расчетно-модельный блока, средств визуализации в отдельных окнах текстовых, табличных и графических файлов; и широкого набора средств подготовки и визуализации на картографической основе пространственной информации.
Работа ГИС-приложения сводится к достаточно тривиальным дуалистическим операциям: параллельная и последовательная работа отдельных модулей и постоянный мониторинг процесса системной оболочкой.
На рис.3 показан фрагмент интерактивной работы с базой данных ЭСП для получения статистических характеристик (подключение расчетного модуля, задание входных и выходных параметров и визуализация изолиний равных высот волн на карте и одновременное отображение описания модуля).

Рис.3. Вид панелей задания входных параметров динамической части ГИС-приложения
Рис.4 иллюстрирует возможности современных ГИС: выбор имеющихся данных по району исследований, получение режимных гидрометеорологических характеристик в узлах равномерной сетки, интерполяция и экстраполяция по выбранным оптимальным алгоритмам, построение изолиний и поверхностей, подбор и оптимизация цветовой гаммы заливки построенных поверхностей и их визуализация на реальной топографической основе (для примера выбрана акватория Печорского моря).

Рис.4. Визуализация климатических данных на топооснове в ГИС- приложении
Естественно, создание ЭСП с применением новых информационных технологий находится на начальном этапе. Проработаны основные проектные решения, созданы отдельные фрагменты прототипов, подобраны и реализованы некоторые аналитические модули. Дальнейшее развитие — интеграция в единую технологию и работа пользователей гидрометеорологической информации с ЭСП в сети Internet/Intranet.
|
А.А. Воронцов (ВНИИГМИ-МЦД), Ю.Н. Жуков (ГосНИНГИ), Е.В. Федорова (ГОИН)
ПРИМЕНЕНИЕ ГЕОИНФОРМАЦИОННЫХ СИСТЕМ ДЛЯ ОТОБРАЖЕНИЯ ИНФОРМАЦИИ О МОРСКОЙ ПРИРОДНОЙ СРЕДЕ
Сегодня геоинформационные системы (ГИС) активно применяются для решения разного рода научных и практических задач. И, пожалуй, ГИС в настоящее время наиболее динамичная в своем развитии система.
Отметим, что с середины 90-х годов геоинформационные системы приобрели статус серьезного стратегического резерва в экономике тех стран, которые вступили в период становления информационного общества. «В конечном счете, именно географическая информация становится критичным компонентом в задачах содействия экономическому развитию, умелого природопользования и защиты среды обитания. Современные технологии позволяют эффективно решать задачи сбора, распространения, анализа и визуализации данных с пространственной привязкой, создания картографических материалов», — говорится в указе президента США Б.Клинтона «О создании национальной инфраструктуры данных с пространственной привязкой», опубликованном в апреле 1994 г.
Современные геоинформационные системы представляют собой новый тип интегрированных информационных систем, которые, с одной стороны, включают методы обработки данных многих ранее существовавших автоматизированных систем, а с другой — обладают спецификой в организации и обработке данных. ГИС — это автоматизированная информационная система, предназначенная для обработки пространственно-временных данных, основой интеграции которой служит географическая информация. Практически, это и определяет ГИС как многоцелевые, многоаспектные системы.
Вместе с тем, заметим, что некоторое недопонимание или путаница в терминологии заставляют еще раз повторить: ГИС в «чистом» виде или инструментальная ГИС сама по себе мало применима. Она лишь позволяет объединить определенный набор данных для решения определенных задач, да и то предельно узких без топоосновы в виде цифровых карт и без самих данных. Правильнее говорить о ГИС-технологиях, интегрирующих работу СУБД, мощного аналитико- моделирующего аппарата обработки данных и собственных возможностей проведения пространственного анализа для получения новой информации. Пожалуй, наиболее близким по сути является определение ГИС как «аппаратно-программного человеко- машинного комплекса, обеспечивающего сбор, обработку, отображение и распространение пространственно- координированных данных, интеграцию данных и знаний о территории для их эффективного использования при решении научных и прикладных географических задач, связанных с инвентаризацией, анализом, моделированием, прогнозированием и управлением окружающей средой и территориальной организацией общества» [2].
Практически, современному специалисту невозможно обойтись без применения геоинформационных систем. Тем более, практически невозможно обойтись без ГИС при анализе и отображении информации о морской природной среде, при работе с гидрометеорологическими данными. Эффективность применение ГИС в гидрометеорологическом обеспечении объясняется возможностью решения проблемы отображения гидрометеорологических явлений в пространственно-временной динамике в различных масштабах. Эта проблема в немалой степени заключается в том, что периоды времени протекания различных гидрометеорологических процессов сильно отличаются друг от друга. Например, изменения климата, изменение погоды и изменение геоэкологической обстановки происходит за совершенно разные временные отрезки. Большую помощь в такой ситуации может и оказывает картографирование в ГИС.
В связи в усложнением управленческих моделей во многих отраслях, в том числе в отраслях связанных с освоением природных ресурсов, с резким удорожанием последствий неверно принятых решений рядом других причин, большую роль играет правильный учет влияния гидрометеорологических условий. В данном случае эффективное обеспечение принятие решений возможно только при наличии соответствующей гидрометеорологической информации (пространственно привязанной и пространственно распределенной!), обеспечивающей точность и достаточный научный уровень, той информации, которая накоплена в Государственном фонде гидрометеорологических данных (ВНИИГМИ-МЦД). Однако, для принятия сложных решений одного наличия информации недостаточно. Необходимо обеспечить эффективную обработку и отображение под конкретную процедуру принятия решения. Сегодня такая эффективная обработка возможна только при использовании ГИС- технологий.
В настоящее время ГИС уже начали применяться для работы с данными по морской природной среде. Примером могут служить отдельные разработки, выполняемые в Центре океанографических данных ВНИИГМИ-МЦД в рамках создания Единой системы информации об обстановке в Мировом океане при реализации Федеральной целевой программы «Мировой океан». В первую очередь, — это создание на основе ГИС ArcView возможностей подключения специально разработанных программных средств (так называемых аналитических модулей), реализующих ту или иную модель морских природных процессов, и отображения результатов работы этих аналитических модулей на топологичной электронной карте [1,3,4]. Для примера, на рис.1 показаны результаты реализации таких возможностей.

Рис.1. Вид подключения и результатов работы аналитического модуля
Отдельные разработки ведутся в других учреждениях, так или иначе связанных с гидрометеорологией. Например, одна из них — ГИС «МЕТЕО» — установлена в лаборатории геоинформационых технологий в метеорологии отделения метеорологии ДВГУ. Она позволяет на основе данных, получаемых дважды в сутки из Мировых центров данных в Москве и Вашингтоне, строить и обрабатывать метеорологические карты. На этих картах проводятся изотермы, изобары, атмосферные фронты. Строятся прогностические карты различной заблаговременности.
С появлением спутниковой информации появились геоинформационные системы, отображающие эту информацию. Примером такой отечественной системы может служить «Интегрированная база данных спутниковой альтиметрии», функционирующая в Геофизический центр РАН. Эта система предназначена для изучения общей циркуляции Мирового океана на основе спутниковой информации, и позволяет проводить интерактивный анализ аномалии высоты морской поверхности, включая анализ штормовых нагонов, приливов, ветровых волн вдоль подспутниковых треков (рис. 2).

Рис.2. Результат анализа высоты морской поверхности по подспутниковому треку
Другим примером применения ГИС в океанографии может служить разработанная в ГОИН электронная база данных гармонических постоянных приливов. Одной из задач этой системы является отображение характера прилива в пунктах наблюдений. Известно, что характер прилива нерегулярно изменяется вдоль побережья моря. Закон изменения и причины его, определяющие еще не достаточно выяснены. Поэтому визуализация распределения характера прилива на географической карте на основе цветовой кодировки является эффективным инструментом при анализе специалистом-океанологом приливных явлений в некотором бассейне. На рис. 3 приведен пример картирования характера прилива в дальневосточном регионе.

Рис.3. Положение пунктов наблюдений и результат картирования приливов
Тенденция последних лет в мире: стараться практически всю гидрометеорологическую информация представляется на основе ГИС-технологий. На Web сайте https://www.geog.le.ac.uk/cti/info.html можно найти многочисленные ссылки на созданные с помощью различных ГИС гидрометеорологические информационные системы. Это и карты текущей погоды, и климатические карты различных метеорологических и океанографических параметров. Отметим, что наряду с применением стандартных ГИС, уже начались работы по разработке специализированных ГИС для гидрометеорологии. Так в Норвегии фирмой OCEANOR (Oceanographic Company of Norway ASA) разработана специализированная океанографическая ГИС — OceanInfo. Внешний вид которой представлен на рис. 4. Эта ГИС выполняет разнообразные виды расчетов и большое число вычислительных и визуализационных процедур.

Рис.4. Примеры представлений информации в ГИС OceanInfo
Современный этап применения ГИС в гидрометеорологии характеризуется расширением традиционных статически картируемых гидрометеорологических параметров до создания динамических анимационных карт, визуализирующих временной ход изменчивости гидрометеорологического поля. При этом, изучение динамики гидрометеорологических явлений по разновременным картам осуществляется визуально, что позволяет быстро получить общее впечатление о качественных, количественных и территориальных изменениях процесса. Для более точных оценок используют совмещение сравниваемых карт, например посредством изготовления базовой карты и серии прозрачных карт-накладок изменяющихся элементов процесса. Анализ разновременных карт позволяет выявить изменения и движения разного типа: медленные, быстрые, скачкообразные, эпизодические и периодические. Примером ГИС включающим блок анимации может служить ГИС «Черное море». Здесь серия карт для Черного моря позволяет проследить вариации среднемесячных температур морской воды на протяжении года, а также дает возможность проинтерполировать значения температуры воды на любую заданную дату.
Таким образом, ГИС-технологии уже широко используются в гидрометеорологии. ГИС-технологии стали не менее привычными средствами познания окружающей действительности, чем спутниковые снимки и печатная картографическая продукция. Однако внедрение ГИС в гидрометеорологическую практику, можно сказать произошло стихийно, на основе интуитивного предположения о повышении уровня гидрометеорологического обеспечения за счет использования аппарата ГИС-технологий. В то же время любой технический аппарат, каким является ГИС-технологии, обладает как ограничениями на область применения, так и вносит некоторые искажения в исходный набор данных при отображении. Все это ставит новые для гидрометеорологии проблемы, связанные с разработкой принципов пространственно-временного обобщения (генерализации), с необходимостью оптимизации сочетания пространственного и временного разрешения визуализации гидрометеорологической информации. Это связано как со специфическими свойствами изменчивости различных гидрометеорологических полей, так и с проблемами восприятия и понимания картографических изображений. Поэтому назрела необходимость в проведении тщательного анализа использования ГИС-технологий в системе гидрометеорологического обеспечения. Необходимость эта диктуется все возрастающими рисками при принятии народнохозяйственных решений с учетом гидрометеорологического обеспечения. Поиск оптимального использования ГИС- технологий в гидрометеорологическом обеспечении требует усилий не только специалистов гидрометеорологов, но и специалистов в области картографии, программирования и прикладной математики.
1. Воронцов А.А., Михайлов Н.Н., Олейников С.А. Особенности представления обобщенной информации о состоянии морской природной среды современными средствами ГИС // Международная конференция «Экспедиционные исследования Мирового океана и информационные океанографические ресурсы (ОИР-98)»
2. Кошкарев А.В. Картография и геоинформатика: пути взаимодействия. Изв. АН СССР, сер. геогр., 1990, N 1, с. 32.
3. A.Karageorgis, N.Mikhailov, P.Drakopoulou, A.Vorontsov, Ch.Anagnosou, A.Lykiardopoulos GIS applications for the investigation of hydrometeorological and biochemical conditions of coastal areas. Mediterranean Marine Science, 2000, v.1, No.1, pp.157-164.
4. N.Mikhailov, A.Vorontsov Use of Geographical Information System for Analysis and Interpretation of Marine Environmental Data // Proc. International Symposium on Information Technology in Oceanography ITO-98.
|
РЕЗУЛЬТАТЫ ПРИЕМКИ — СДАЧИ ПРОЕКТОВ ЕСИМО
В период 22-26 января 2001 г. во ВНИИГМИ-МЦД (г. Обнинск) состоялась заседание комиссии по приемке НИОКР, выполненных в 2000 году по подпрограмме 10 ФЦП «Мировой океан» «Создание единой системы информации об обстановке в Мировом океане» (ЕСИМО). В работе комиссии приняли участие представители ГМЦ России, ГРМЦ, ВНИИГМИ-МЦД, ЦКБ ГМП, НИЦ «Планета», ААНИИ, ГОИН, Росгидромета, ИГКЭ, ИО РАН, ЦИТиС ФАПСИ, ГосНИНГИ Минобороны России, ГлавНИВЦ МПР, ЦНИИ Гидроприбор. Комиссия рассмотрела представленную исполнителями отчетную документацию и научно-техническую продукцию. В результате комиссия рекомендовала считать работы 2000 года по проектам НИОКР подпрограммы 10 «Создание единой системы информации об обстановке в Мировом океане» ФЦП «Мировой океан» в целом выполненными в соответствии с техническими заданиями и принять Государственному Заказчику по подпрограмме 10 (Росгидромету) научно- технические результаты и другую продукцию по результатам выполнения в 2000 году проектов НИОКР подпрограммы.
Комиссия предложила организациям-исполнителям отдельных проектов подпрограммы обеспечить доработку научно-технической продукции в соответствии с рекомендациями комиссии в установленные сроки, а ВНИИГМИ-МЦД рассмотреть возможность организации специализированных пилотных проектов для комплексного тестирования и системной интеграции элементов ЕСИМО, разработанных в проектах подпрограммы в 2000 году, а также отработки взаимодействия между ними.
Информацию подготовил А.П.Кутько
ИНФОРМАЦИЯ О ЗАСЕДАНИИ МЕЖВЕДОМСТВЕННОГО НАУЧНО- ТЕХНИЧЕСКОГО СОВЕТА по подпрограмме 10 «Создание единой системы информации об обстановке в Мировом океане» ФЦП «Мировой океан» (30 января 2001 г., г. Москва, Росгидромет)
30 января 2001 в конференц-зале Росгидромета состоялось очередное заседание Межведомственного научно-технического совета по подпрограмме 10 «Создание единой системы информации об обстановке в Мировом океане» ФЦП «Мировой океан». На заседании были рассмотрены следующие вопросы:
1. Итоги работы за 2000 г. и задачи на 2001 г.
1.1. Доклад «Итоги работы за 2000 г. по подпрограмме ЕСИМО ФЦП «Мировой океан» и задачи на 2001 г. — докладчик начальник ЦОД ВНИИГМИ-МЦД Н.Н. Михайлов
1.2. Доклад «Итоги работы за 2000 г. по подпрограмме «Антарктида» ФЦП «Мировой океан» и задачи на 2001 г., докладчик — зам. Директора ААНИИ А.И. Данилов
2 Сообщение «Состояние и перспективы развития морской наблюдательной сети Росгидромета, докладчик — директор ГОИН А.С. Васильев
На заседании было отмечено, что в 2000 г. все проекты НИР по подпрограммам ЕСИМО и «Антарктида» профинансированы на 100% и выполнены в полном объеме. Представленный представителем ВНИИГМИ-МЦД доклад с применением современных информационных технологий — презентацией основных достижений и запуском разработанных систем из конференц-зала. Наиболее крупными достижениям 2000 г. следует отнести следующее.
Проведен комплексный эксперимент «ЕСИМО Черное море — 2000», позволивший проверить основные технологические этапы наблюдений современными измерительными приборами, передачи как обычными, так и спутниковыми системами, сбора, прикладной обработки, доведения с применением Web технологий и использования данных наблюдений в организациях — исполнителях подпрограммы.
Создан рабочий вариант базы метаданных на компактном диске, позволяющий представить информационные ресурсы ЕСИМО. Функционирует система связанных Web сайтов организаций — исполнителей ЕСИМО, имеющих как страницы ЕСИМО, так и метаданные, созданные в едином стиле и имеющие ссылки с главного сайта ЕСИМО (https://www.oceaninfo.ru). Создана межведомственная база метаданных, включающая более 220 описаний массивов и баз данных, имеющихся в России с описаниями форматов, программных средств, библиографическими описаниями, каталогами и др. Разработано электронное справочное пособие по Баренцеву морю на компактном диске, технология создания которого включает все технологические этапы обработки данных (расчет климатических характеристик для прибрежных станций и открытой части моря, представление данных в виде текста, таблиц, графиков и карт).
В основу планирования по подпрограмме ЕСИМО на 2001 г. заложено два тезиса:
- приостановка процесса неуправляемого спада и стабилизация основных параметров информационного обеспечения потребителей данными и информационной продукцией об обстановке в Мировом океане;
- по итогам выполнения первого этапа работ по подпрограмме должна быть разработана и введена в опытную эксплуатацию 1-я очередь ЕСИМО. Основное требование по 1-й очереди ЕСИМО — в 2002 г. должна быть получена работающая информационно технологическая конструкция (не результаты отдельных проектов и направлений), которая может быть предъявлена Госкомиссии для ввода в опытную эксплуатацию.
Информацию подготовил Е.Д. Вязилов
|
Отечественные
А.В.Кондратьев. Методы обработки цифровой многоспектральной информации: РГГМИ. Санкт — Петербург. 1997. — 107 с.
Обсуждаются разработанные теоретические вопросы основы, алгоритмы и методы тематической обработки цифровой многоспектральной тематической обработки спутниковой информации. Описываются методы классификации спутниковых изображений. На примере данных AVHRR/NOAA предложен метод идентификации типов подстилающей поверхности и облачности. Рассматриваются модели спутниковых наблюдений на основе уравнений переноса излучения в облачной атмосфере и соответствующие сопряженные задачи. Описываются сопряженные методы восстановления оптико — метеорологических характеристик облачности. Приводятся конкретные примеры.
Предназначена для широкого круга специалистов в области гидрометеорологии и экологии, имеющих дело с многоспектральной цифровой спутниковой информацией.
Информацию подготовил Е.Д. Вязилов
Ю.Б.Константинов, К.И.Грачев. Высокоширотные воздушные экспедиции «Север» (1937, 1941-1993 гг.). — Гидрометеоиздат. — Санкт-Петербург. 2000. — 176 с.
Приведены основные сведения о Высокоширотных воздушных экспедициях «Север» с 1941 по 1993 гг. Помещенные в справочнике сведения об объеме исследований, карты- схемы районов работ, списки сотрудников научных групп, и групп обеспечения позволят специалистам, занимающимся изучением Северного Ледовитого океана и интересующимся историей исследования Арктики, более четко ориентироваться в обширном материале, полученном в результате работ экспедиций.
Информацию подготовил Е.Д. Вязилов
Интересные книги в области информатизации
Глобальные базы данных по окружающей среде (настоящая ситуация и будущие направления). Международное общество по фотограмметрии и датчикам. Рабочая группа IV/6 (1996-2000). Редакторы Ryutaro Tateishi & David Hastings.
Международное общество по фотограмметрии и датчикам в 1996 г. организовала рабочую группу по подготовке серии книг по глобальным базам данных по окружающей среде. В 2000 г. рабочей группой подготовлен первый том этой книги. Книга состоит из двух частей — тематические области и пересекающиеся выпуски. Первая часть включает сведения о:
- Глобальных базах данных (Международной карте мира, карте Земли, Мировом банке данных, цифровой карте мира, географических именах, береговой линии, цифровой базы данных мира для наук об окружающей среде, морских картах, атласе ESRI, включающем тематические параметры природной среды);
- Топографических данных (фото, альтиметрические, спутниковые наблюдения различного типа);
- Океанографических данных (глобальные программы и проекты, метаданные и др.);
- Характеристиках крупномасштабного покрытия Земли ;
- Информации и данных по биоразнообразию;
- Информации по твердым ресурсам;
- Гидрологических данных (осадки, сток и др.).
Вторая часть книги включает сведения по:
- Геометрической регистрации Земли, контроля координат и систем координат;
- Поиску и использованию глобальных баз данных.
В книге очень часто даются ссылки на Web сайты, где можно подробно ознакомиться с представленными в книге глобальными информационными ресурсами.
Информацию подготовил Е.Д. Вязилов
Бюллетень информационных ресурсов Государственного банка цифровой геологической информации, Вып.4. (по состоянию информационных ресурсов на 01.12.99 г.). Москва. ГлавНИВЦ МПР РФ. — 1999. — 130 с.
В бюллетене содержатся перечни документов Государственного банка цифровой геологической информации (ГБЦГИ) и описание информационных ресурсов ГБЦГИ, подготовленные по форме, соответствующей документам государственной регистрации баз и банков данных. Приведены сведения о состоянии информационных ресурсов в информационных компьютерных центрах ГБЦГИ (ГлавНИВЦ — ГИЦ «Недра», «Дальинформгеоцентр», «Севинформгеолцентр», специализированных и региональных) и о распределении их по видам данных и геологоразведочных работ. Представлены также сводные характеристики информационных ресурсов ГБЦГИ. В состав информационных ресурсов ГБЦГИ включены:
- Справочная информация о банках и базах данных, цифровых картах, автоматизированных архивах;
- Нормативно — правовая информация;
- Информация по цифровой картографии и дистанционному зондированию земли;
- Геофизическая информация;
- Информация по морской геологии и геофизике и результатам морских геологоразведочных работ;
- Информация по минеральным ресурсам;
- Информация по гидрогеологии, геоэкологии, мониторингу и охране геологической среды;
- Информация по недропользованию.
Бюллетень предназначен помочь недропользователям, специалистам, ученым и администраторам ориентироваться в имеющихся цифровых данных по результатам геологического изучения недр России и заказывать интересующие их материалы для детального изучения и использования.
Информацию подготовил Е.Д. Вязилов
|
Название: Third World Water Forum
Где: Japan
Когда: 2003
Для дальнейшей информации: https://www.worldwaterforum.org/index2.html
Краткое описание: The Third World Water Forum shall be convened in March 2003 in Japan. The President of the World Water Council, Dr. Mahmoud Abu-Zeid, announced this at the Second World Water Forum in The Hague. «The Council appreciates and acknowledges the generosity of the Government of Japan for graciously offering to host this important event,» Mr. Abu-Zeid commented. «There is a great deal of work to be accomplished between now and the Third Water Forum. «The greatest challenge is to keep the momentum going and maintain the spirit of the Vision.» The format of the Third Forum is to include: Keynote presentations on the state-of-the-art of world water issues by prominent world personalities; Presentation of the Council work on world water policy development; Technical presentations on key water issues by selected scientists and water professionals; Posters presentation, seminars, workshops and symposia on specific topics; Technology demonstrations and training sessions. Awards, prizes and recognition; Exhibits and displays of products, services and information; Study tours and local visits. The World Water Council is an international Water Policy think-tank established as a non-governmental organization in 1996. Its membership is comprised of national institutions representing two-thirds of the world’s population. Scores of international, United Nations and non-governmental organizations are also members. The World Water Council has been instrumental in raising awareness of the looming crises in fresh water that many countries face. An estimated 26 countries with a population of more than 300 million people already suffer from water scarcity. Projections to the year 2050 show that 66 countries, comprising about two-thirds of the world population, will face moderate to severe water scarcity.
Название: EMAP Symposium 2001: Coastal Monitoring through Partnerships
Когда: April 24-27, 2001
Где: Beachside Resort and Conference Center Pensacola Beach, Florida
Краткое описание: Please submit electronic and hard copies of your Abstract no later than February 1, 2001. Abstracts should be no longer than 250 words in length. Font should be Times New Roman, font size 11. Please type the title in bolded, capital letters. Follow by triple spacing and the author’s names (first name, middle initial and last name), indicating the presenter by underlining the appropriate name. Follow with double spacing and type the affiliations and addresses of all authors. Double space, tab indent 0.5″ and begin the single-spaced abstract body. Follow the body of abstract text with a list of keywords. Please use a PC version of either WordPerfect or Word. All Contributed Talks and Poster Abstracts will be evaluated to determine if they will be accepted for presentation at the Symposium. All selected abstracts will be published in a Book of Abstracts that will be made available to all Symposium participants. The following are the session topics for the symposium. Please indicate which session most closely relates to your particular presentation. If necessary, you may prioritize a few different topics that would apply.
___ Coastal Monitoring Programs: Results from Successful Partnerships
___ A Question of Scale: Coastal Monitoring Designs
___ Advances in Ecological Indicators and Assessment Methods
___ Spatial Tools for Coastal Assessment and Mapping
___ Coastal Indicators of Integrity and Sustainability (STAR EaGLe Programs)
___ Real-Time Remote Sensing Tools for Coastal Monitoring
___ Coastal TMDL Development and Implementation
___ Linking Coastal Monitoring with Research and Management
___ Integrated Assessments of Coastal Watersheds
___ Coastal Water and Sediment Quality Criteria
___ Monitoring and Assessment of Public Health Threats in Coastal Waters
___ Monitoring Coastal Ecological Processes
Для дальнейшей информации: Please submit both the hard copy and electronic copy (as either a saved file on a 3.5″ disk or an e-mail attachment) to: Malissa McAlister, The Council of State Governments, PO Box 11910, Lexington, KY 40578-1910. E-mail: mcalister@csg.org . https://www.statesnews.org/EMAP/emap_symposium_2001.htm
Название: The Joint Assembly of the International Association for the Physical Sciences of the Oceans (IAPSO) and the International Association for Biological Oceanography (IABO).
Где: Mar del Plata, Argentina,
Когда: 21 — 28 October 2001,
Краткое описание: Joint Symposia of the International Association of Meteorology and Atmospheric Sciences (IAMAS), the World Ocean Circulation Experiment (WOCE), the Climate Variability and Predictability Program (CLIVAR), the Joint Global Ocean Flux Study (JGOFS), the Global Ocean Ecosystems Dynamics Program (GLOBEC), and the International Association of Geodesy (IAG)
Для дальнейшей информации: Abstracts must be submitted electronically, and must be in the format given on the Joint Assembly Web page at https://www.criba.edu.ar/2001_ocea (note that there is an underline between «2001» and «ocean» in the URL address) Details of the symposia are on the Joint Assembly Web page. The abstract deadline is 28 February 2001.
Название: 7th Circumpolar University Co-operation Conference
Когда: 19-21 August 2001
Где: Tromso, Norway
Краткое описание: CONFERENCE OBJECTIVES: The objectives of this conference are to encourage increased interaction among people of different cultures in the north and to exchange traditional knowledge and academic learning in a closer partnership for securing better management of the area in the future. The scope of the conference is multidisciplinary. Environment and Resources Management Dynamics of atmospheric-ocean coupling and impact on the Arctic environment (The North Atlantic Oscillation (NOA) variability, Sea ice distribution and variability, CO2 exchanges in the Arctic, Marine production — a condition for all life in the Arctic (Coupled physical-biological processes, «Hot spots» in marine production in the Arctic, Pathways of energy fluxes between sea and land). Marine resources in the Arctic (Exploited and non-exploited marine resources in the Arctic, Climate variability and fisheries, Impacts of anthropogenic activities on Arctic marine ecosystems).
CALL FOR PAPERS. You are hereby invited to submit original papers on topics of the conference. The language of the conference is English and no translation will be available. Prospective authors can submit an A4-page abstract of their proposed paper, not later than 15 January 2001. Abstracts must include sufficient details to permit their review and selection. The author will be notified of the acceptance of the abstract not later than 15 March 2001. Advanced acceptance can be given to authors who need a confirmation before the end of the fiscal year 2000. The complete papers should be submitted to the Organising Committee before 30 June 2001 for review. KEY DATES: Return response sheet by: 15 August 2000. Abstracts are due by: 15 January 2001. Authors will be notified not later than: 15 March 2001. Deadline for submitting papers is: 30 June 2001.
Для дальнейшей информации: For more information on this conference, go to the Circumpolar Universities Association web site at: https://www.arctic.uit.no/cua/.
Название: YII Международный Конгресс по истории океанографии
Когда: август 2003 г.
Где: Калининград (Россия)
Краткое описание: Организаторами с российской стороны являются Российская Академия Наук, Министерство промышленности, науки и технологий и Министерство культуры России. Комиссией по океанографии Международного Союза истории и философии науки местом проведения Конгресса выбран Музей Мирового океана. Международный форум по истории океанографии проводится в России впервые. Более чем 300 ученых со всего мира примут участие в работе Конгресса, тема которого — «Международные сотрудничество в изучении Мирового океана». Это признание самого молодого федерального музея страны (в 2000 году Музей Мирового океана отметил свое десятилетие) как научного центра по изучению истории океанографии. Специально к этому событию в центре города будет построено новое здание с современным конференц-залом. Калининград — самый западный город России, расположен в юго-восточной части Балтийского моря. Это город с удивительной судьбой и интересной историей. Среди достопримечательностей города восстановленный Кафедральный Собор с могилой Канта, уникальный Музей янтаря, архитектурные и исторические памятники прошлых эпох. Балтийское побережье Калининградской области привлекает великолепной природой, здесь находится уникальное, крупнейшее в мире месторождение янтаря. Калининград связан железнодорожным, морским, автомобильным и авиационным сообщением с крупнейшими городами Европы. В городе имеется разветвленная сеть гостиниц разного уровня, широко развита индустрия туризма. Визитной карточкой Калининграда становится Музей Мирового океана. Главный экспонат музея — легендарное научно-исследовательское судно «Витязь», прославившееся своими научными открытиями. В 2000 году у музейного причала ошвартована дизельная подводная лодка «Б-413», в 2001 году к музейной набережной встанут космическое научное судно, рыболовный траулер. Основная экспозиция музея расположена на судне «Витязь» и прилегающей территории. Российская сторона приглашает все заинтересованные лица и организации принять участие в будущем Конгрессе и ищет финансовую поддержку.
Организационный комитет:
Председатель:
Н.П. Лаверов — академик РАН, вице-президент РАН, Москва
Заместители Председателя:
В.Г. Егоров — губернатор Калининградской области
Ю.А. Израэль — академик РАН, академик-секретарь Отделения океанологии, физики атмосферы и географии РАН, Москва
Э. Миллз — президент Комиссии по океанографии Международного союза по истории и философии, Канада
Члены Комитета:
А.В. Алексеев — зам. председателя Дальневосточного отделения РАН, Владивосток
А.И. Бедрицкий — руководитель Федеральной службы России по гидрометеорологии и мониторингу окружающей среды
К. Бенсон — секретарь Комиссии по океанографии Международного союза по истории и философии, США
П. Берналл — Исполнительный секретарь МОК ЮНЕСКО, Париж
А.С. Васильев — директор Государственного океанографического института Федеральной службы по гидрометеорологии и мониторингу окружающей среды, Москва
Ю.А. Веденин — директор Научно-исследовательского института культурного и природного наследия РАН и МК, Москва
И.С. Грамберг — академик РАН, директор Всероссийского научно-исследовательского института геологии и минеральных ресурсов Мирового океана РАН и МПР РФ
Г.Г. Григорян — Президент ИКОМ России, Москва
Н.Л. Дементьева — зам. министра культуры, Москва
Н.С. Касимов — член-корреспондент РАН, декан географического факультета МГУ
В.А. Княжев — зам. министра промышленности, науки и технологий, Москва
А.А. Комарицын — начальник Главного управления навигации и океанографии Военно-морского флота Министерства обороны, председатель НОК России, Санкт-Петербург
Б.Н. Котенев — директор Всероссийского научно-исследовательского института рыбного хозяйства и океанографии Комитета по рыболовству РФ, Москва
В.М. Котляков — академик РАН, директор Института географии РАН, почетный президент Русского географического общества, Москва
С.С. Лаппо — член-корреспондент РАН, директор Института океанологии им. П.П. Ширшова РАН, Москва
Р.Р. Мурзин — начальник управления морских работ Министерства природных ресурсов России, Москва
П. Нэйл — Президент Международного Конгресса Морских музеев, США
В.М. Орел — директор Института истории естествознания и техники им. С.И. Вавилова РАН, Москва
Ю.П. Селиверстов — президент Русского географического общества, Санкт-Петербург
С.Г. Сивкова — директор Музея Мирового океана, Калининград
Е.Ю. Сидоров — Постоянный Представитель России при ЮНЕСКО, Париж
Ю.П. Синельник — председатель Комитета по рыболовству РФ, Москва
И.Е. Фролов — директор Арктического и Антарктического научно-исследовательского института Федеральной службы по гидрометеорологии и мониторингу окружающей среды, Санкт- Петербург
Для дальнейшей информации: Россия, 236006, набережная Петра Великого, 1. Музей Мирового океана. Тел. (0112) 43-63-02; факс (0112) 43-02-11. E-mail: postmaster@vitiaz.koenig.ru, https://www.vitiaz.ru
Название: 27th Annual IAMSLIC Conference and the 9th EURASLIC Conference
Где: Brest, France
Когда: October 14-18, 2001
Краткое описание: Suggested topics for presentations, panel discussions, posters or workshops:
- Managing Digital Resources (Databases, Webpages, Catalogs, E-Journals (site licensing, how they expand our collection, services, questions, problems, etc.)
- Collection Development in the Electronic Age (Developing and Managing Hybrid (digital and non- digital) Library Collections, Article Databases & Scientific Literature)
- Managing Public Services («Best Practices», Improving Customer Service, Library Users of the 21st Century, Appropriate Use Policies for Public Computer Workstations, Digital Reference Service (24/7), Instruction & Outreach Projects)
- Library Remodeling and Moving Collections: (planning, surviving, tips, questions, staff morale, public relations, service)
- Writing Grant Applications
- Copyright Issues
- Hot New Technologies (how they help us to do our jobs, Remote Access: passwords, proxy, Scanning & Digitizing Projects, Preservation of Digital Archives)
- Web Page Design & Management (Library Web Pages: pitfalls, shortcuts, tips)
- Managing Organizational Change (Retirements/recruitments: what works)
- Professional Development &Technostress; (Mentoring: who, how, benefits, joys, Gen X/Y)
- Preservation Issues (Managing Aging Collections)
- Resource Sharing (Cooperative Projects, International & Regional Topics, Document Delivery/Inter-Library Loan Services: new capabilities, new utilities, new opportunities, new problems)
Для дальнейшей информации: Susan S. Berteaux email: sberteaux@ucsd.edu Phone: (858) 822-0534. Fax: (858) 534-5269. https://scilib.ucsd.edu/sio_instruct/iamslic/2001home.html
Название: WORLD AQUACULTURE 2002
Где: Beijing, China
Когда: 23 — 27 April 2002 https://www.fisheries.moa.gov.cn
Для дальнейшей информации: 2423 Fallbrook Place. Escondido, CA 92027 USA. Tel:1 760 432 4270. Fax: 1 760 432 4275. Email: worldaqua@aol.com
Информацию о конференциях подготовил Е.Д. Вязилов (ВНИИГМИ-МЦД)
|
Присылайте, пожалуйста, материалы, касающиеся автоматизации сбора, обработки информации об обстановке в Мировом океане для помещения в новости ЕСИМО.
Научный редактор: д.т.н., зав. лаб. ВНИИГМИ-МЦД Е.Д.Вязилов. Тел. (08439) 74676, Факс: (095) 255-22-25 (для Вязилова), E-mail: vjaz@meteo.ru. Адрес: 249020, г. Обнинск, ул. Королева 6
© 2001 ВНИИГМИ-МЦД. Авторские права защищены